CDK动力学工具(2)
一、前言
| 字段 | 说明 |
|---|---|
| 阅读时长 | 10分钟 |
| 推荐学习人员 | 解算制作师 |
| 你将收获 | 使用 fk 和动态控制创创建动态链 |
二、主要功能
使用 fk 和动态控制创创建动态链
作用:
1.烘焙 cdk 动态
2.解除 cdk 动态
三、打开方式
3.1、一分钟上手视频
3.2、具体操作图文
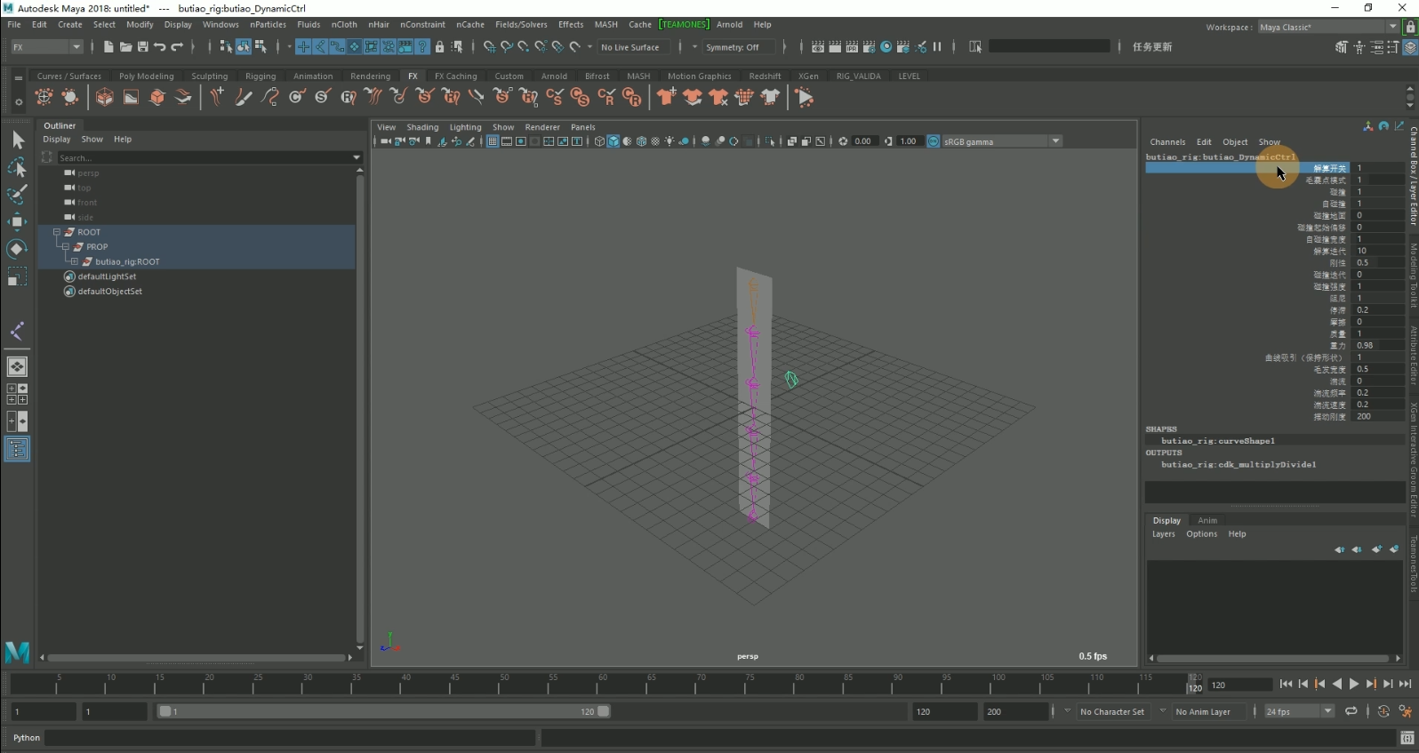
01 打开解算开关

02 创建一个碰撞体

03 让其与布条有交互

04 给布条添加布料

05 给物体添加碰撞体



06 运行

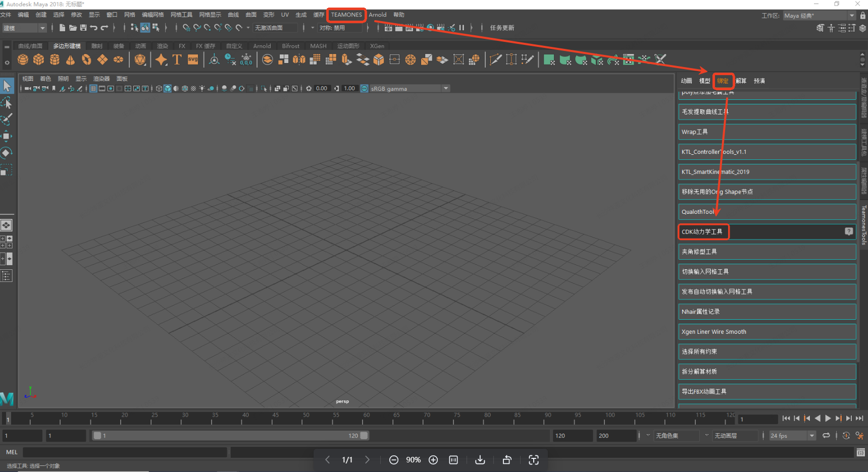
07 点击【teamones】,点击【绑定】,选择【CDK 动力学工具】

08 点击布料再点击【根据选中角色bake CDK动力学】
此时布条的碰撞会bake到控制器,删除碰撞体后仍然保持原样
下图中
操作 4:烘焙 cdk 动态
操作 5:解除 cdk 动态

注意事项
末关节必须有父对象。 在制作的过程当中可能会出现烘焙有误,需要人员多次解除并重新烘焙确保文件正确。
