Skip to content

CDK动力学工具(1)

一、前言

字段说明
阅读时长10分钟
推荐学习人员绑定制作师
你将收获创建动态控制

二、主要功能

创建动态控制

三、打开方式

3.1、一分钟上手视频

3.2、具体操作图文

01 打开需要创建动态控制的文件

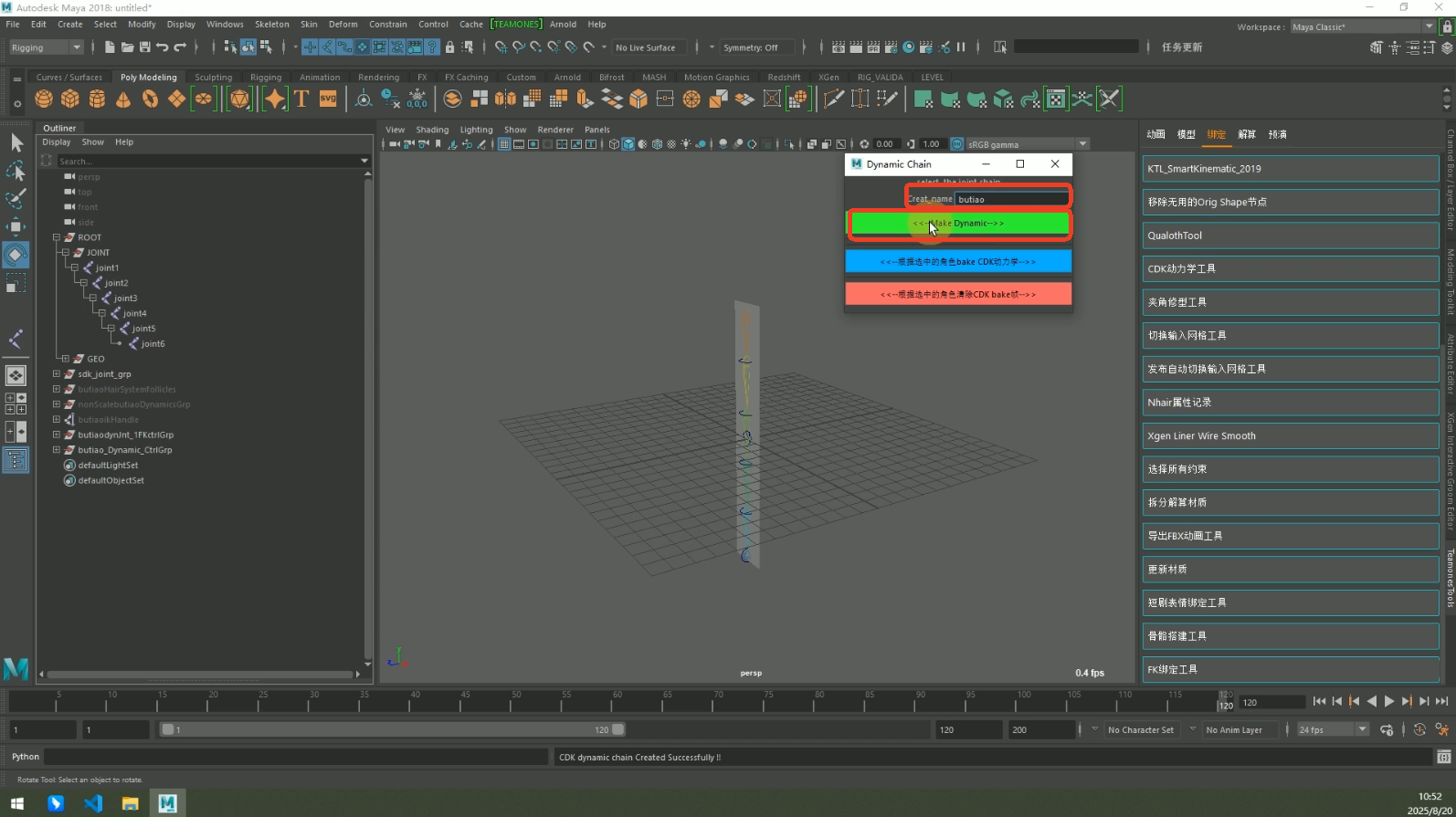
02 点击【teamones】,点击【绑定】,选择【CDK 动力学工具】

03 选择骨骼(末关节必须有父对象)

04 输入命名后点击【Make Dynamic】

05 通过此物体控制解算器